NiceLabel
LMS Enterprise
Label Management System
![]()
LMS Enterprise come with extra deployment options:
- Application servers with Microsoft's RemoteApp technology,
- Synchronisation
- Multi-tier support for design, QC test and production
- Design approvals and revision control (versioning)
- Graphical label comparison
- Production workflows and approvals
- SAP and Oracle connectors
1. Application Server
NiceLabel LMS Enterprise Control Center integrates Microsoft's RemoteApp technology. The Document Storage displays new commands to open label designer, form designer or run-time from the RemoteApp server without any need to have NiceLabel client installed on your workstation. In many situations this reduces complexity and administrative overheads.
2. Synchronization
Synchronisation allows you to keep Document Storage in two or more Control Centers in sync:
Synchronization to geographically distributed locations. The master server is at HQ. Label design is done centrally. After approval and publishing, the label files are distributed to all the production Control Centers which are clients to the master Control Center.
Synchronization in multi-tier deployments The files must travel along the chain from development to production: The Development Control Center is master to the QC Test Control Center The QC Test Control Center is master to the Production Control Center.
3. Multi-tier landscape management

More and more enterprises are relying on two and three tier models to stage and deploy their labelling files. These remove all of the risks of using a single server for development, testing, and production.
A three tier model is ideal: Development, Quality Assurance and Production.
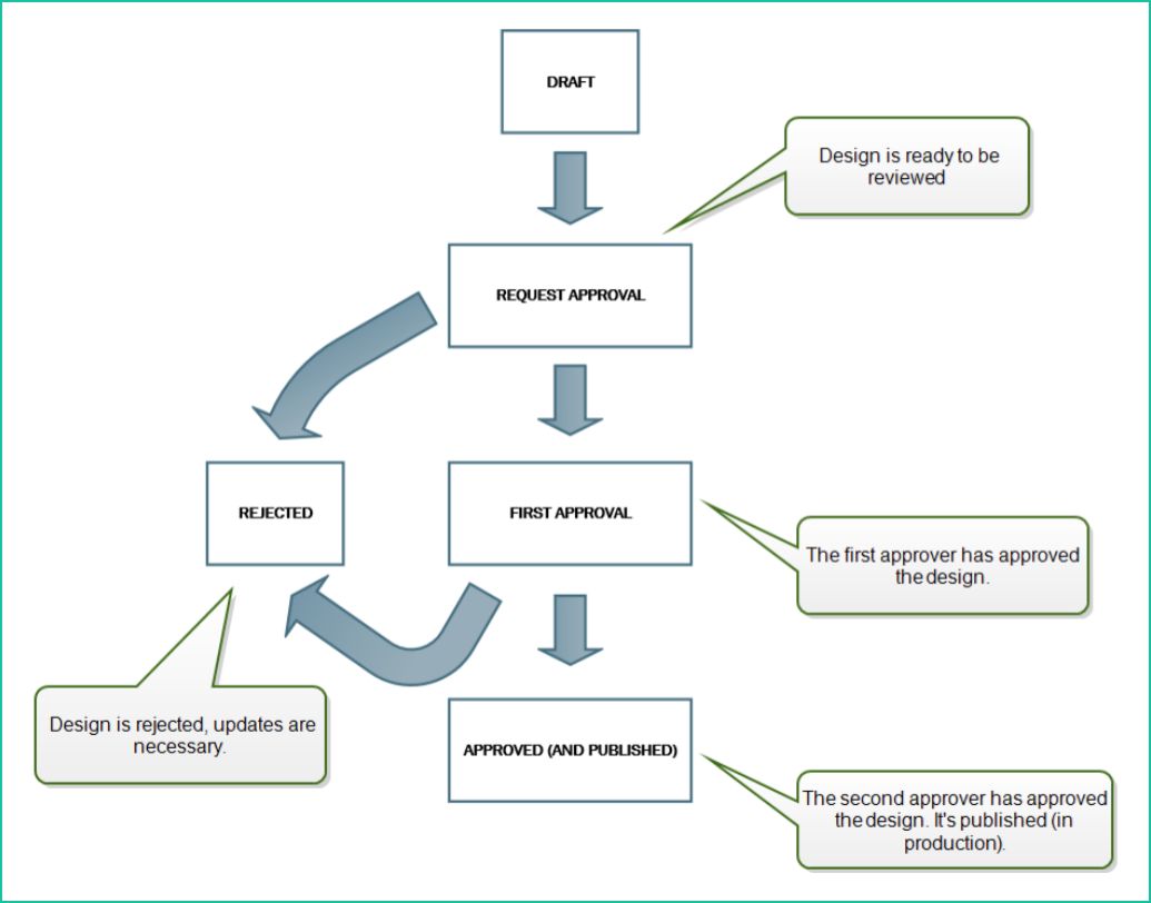
4. Design approval and revision control

Design approval
The initial state in a workflow is Draft. When a design is ready the author moves the files to the next step, request approval. At each step the workflow may require users to provide their login credentials again.The label will only be visible to print operators when it is in the Approved state.
Label approval process with scheduled publishing
This workflow differentiates between the approved state and the published state. After approval you can schedule the date and time for publishing.
Revision control
Document Storage implements revision control for labels, images and related files. Over time, you will have a complete history of your files. The system lets you track changes, revert to a previous version, and restore deleted files.
5. Label comparison

Graphical comparison is a great way to see changes between label designs. The tool displays all selected labels and revisions of as thumbnails. You select two labels to compare and a third image shows one superimposed on the other. Colour-coding allows helps you spot any differences.
6. Production workflows and approvals

Workflows
Workflows allow you to add another level of quality control to the label printing process. A workflow consists of a sequence of connected steps, controlled by the workflow logic.
Design approval process
The initial state in a workflow is Draft. When a design is ready the author moves the files to the next step, Request approval. At each step the workflow may require users to provide their login credentials again.The label will only be visible to print operators when it is in the Approved state.
Two-step label production approval process
Two independent approvers must review the document and approve it before it is published. This process can be configured to have two separate approvers, or two groups of approvers, for each step of the approval process.
7.SAP and Oracle connectors
NiceLabel LMS for SAP
The NiceLabel ABAP package prints labels faster:
- Everything happens within the SAP system’s user interface.
- Tight integration without writing code. The ABAP package can be transported into a SAP system within seconds.
- Streamline SAP label printing in hours.
- Instant label previews in SAP
- On-demand "instant" printing, no SAP spooler lag.
- Electronic archive of finished labels.
- Real-time status feedback means no more need to check the spooler, printer and job error state. Confirmed delivery reduces help desk calls
NiceLabel LMS for Oracle
NiceLabel LMS Enterprise integrates labelling with Oracle databases and E-Business Suite applications including Warehouse Management System (WMS) and Mobile Supply Chain Applications (MSCA).
NiceLabel delivers a best-practice solution in hours saving weeks of configuration and programming.
NiceLabel Enterprise does not need any expensive connector technology to add the benefits of a powerful label management system to Oracle.
NiceLabel 2017 · LMS Enterprise features
| GENERAL |
|---|
| All-in-one browser based management environment |
| Fully integrated intuitive Office 2016 style design environment |
| Extensive contextual help with inline tips to empower business users |
| 20 User interface Languages |
| Certified and compatible systems: Windows 7/Windows 8/Windows 8.1/Windows 10/Server 2008 |
| R2/Server 2012/Server 2012 R2/Server 2016 |
| Number of Printers (Unlimited users): 5, 10, 20, 50, 100+ |
| DOCUMENT MANAGEMENT SYSTEM |
|---|
| Centralized database backed secure document storage |
| Full content indexing for instant full-text search of all label data |
| Preview labels with dynamic content in browser |
| Detailed label report with preview and export to XML |
| System-wide role based access control |
| LMS ENTERPRISE adds · |
| Content management - create and manage label variants |
| Automatic document version control |
| Customizable approval workflows with email notifications to streamline approval process |
| Graphical comparison of different labels, variations and revisions with highlighted differences |
| Change and transport system between different environments |
| Application server for centralized and cross-platform label and application design (no designer installation on workstations needed) |
| QUALITY ASSURANCE |
|---|
| Straightforward system dashboard highlighting recent events |
| Centralized print history with visualization of every label printed and label reprint |
| Centralized system history of all relevant security events |
| Customizable email alerts for various system events (production errors, etc.) |
| Extensive reports and analytics for system optimization |
| Centralized device overview and management |
| LMS ENTERPRISE adds · |
| FDA 21 CFR part 11 compliant security with electronic signatures |
| Non-production environment |
| WEB PRINTING SYSTEMI |
|---|
| Single click deployment of centrally controlled labelling applications |
| Works with simple labels or fully configured PowerForms applications |
| Desktop class performance with minimum network traffic (client side processing) |
| Self-service printer setup including settings (no server printer management needed) |
| Print without internet connectivity (offline mode) |
| Add printing to other web applications with a few lines of code (Web API) |
| INTEGRATION |
|---|
| 64-bit Windows service for integration with variety of business systems |
| Multi-core processing for best performance and throughput |
| Graphical integration builder for no-coding integration |
| Dedicated integration manager with extensive logging |
| File drop, Serial port, Database and TCP/IP connectors |
| Bi-directional HTTP connector (REST) |
| Bi-directional Web Services connector (SOAP) |
| Structured text data (CSV and fixed-width columns) processing |
| Configurable XML format processing |
| Unstructured text and binary data processing |
| Execute SQL queries (CRUD) |
| .NET API for programing integration |
| LMS ENTERPRISE adds · |
| Number of actions available for creating workflows and business rules for printing labels, data processing, network communication and more: 39 |
| Integrated PDF engine for optimized PDF document creation without 3rd party tools |
| Generate label preview as an image file |
| Advanced workflows and error handling (For Loop, Try..Except) |
| Microsoft Failover Cluster support |
| Load-balancing cluster support for TCP/IP, HTTP and Web Service triggers |
| Prebuilt best-practice SAP integration including SAP ABAP package |
| TEMPLATE DESIGN |
|---|
| Label setup wizard for quick start with best printing quality and performance |
| Text, barcodes, lines, boxes, circles, clip art, images and PDF files |
| Print objects in reverse/negative: white on black |
| Windows system and built-in printer fonts support |
| Rich text object including powerful editor with support for tables and more |
| Fit text-to-box (dynamic point size) |
| Wrap text-to-shape (word-wrapping and text justification to non-rectangular shapes) |
| Text on ellipse |
| Extensive RFID support |
| Object alignment tools with snap-to-objects and arbitrary rotation of all objects |
| Relative object positioning and variable label length |
| Library of ready-to-use international standards compliance label templates |
| More than 70 linear and 2D barcode symbologies with support for printer-based barcodes |
| Intuitive GS1 Application Identifier Data Source Wizard |
| Speed optimization reuses repeating data instead of resending it |
| Automatic check digit calculation |
| Place "human readable" text anywhere in relation to barcodes |
| Customizable "human readable" character template |
| Object visibility based on dynamic data (business rules) |
| DYNAMIC DATA |
|---|
| Single screen for straightforward management of dynamic data (Dynamic Data Manager) |
| Keyboard or scanner input at print time |
| Full serialization including support for printer-based serial numbers |
| Date and Time fields sourced from PC or Printer |
| Full database connectivity to almost any existing database |
| Reusable connections to multiple databases and tables within the label or solution |
| Edit database connected documents without accessible database (offline mode) |
| Variable graphic fields including graphics sourced from database |
| 10+ prebuilt functions for efficient data concatenation and processing |
| VBScript and Python scripting for custom data processing |
| ON-DEMAND CONTROLLED PRINTING |
|---|
| Auto-built, all-in-one printing form with data entry controls and dynamic print job preview |
| Customizable data-entry filters and error checking |
| Print time database record selection on a single screen |
| Responsive form design to fit different screen resolutions |
| Integrated no-programming graphical application builder for building efficientlabelling solutions for controlled printing |
| Fully configurable user experience with 15+ prebuilt user interface controls and support for multiple forms |
| Workflow and business rules editor including 40+ actions for printing labels, database queries, integrations with scales, PLCs… |
| Solution document type can contain multiple labels and forms for improved dynamic data management and portability |
| Integrated PDF engine for optimized PDF document creation without 3rd party tools |
| Support for multi-lingual user environment |
| Interface and control peripheral devices, weight scales, PLCs… |
| Display printer status within the printing form |
| PRINTING |
|---|
| Native support for 4000+ label and marking printers |
| Support for all laser/inkjet printers with a Windows driver |
| Local and network printer support |
| Speed optimization reuses repeating data instead of resending it |
| Session print - combines multiple labels in a single print job for better performance |
| Color separation (for GHS labeling) |
| Batch printing: header and tail labels |
| Two-sided ("duplex") design and printing |
| Advanced printer cutter control |
| Store and Recall label templates from printer's memory |
User Guide
NiceLabel Control Center 2017 user guide
NiceLabel .NET API User Guide
Web Printing installation guide